澳门pg官方电子平台

科研项目
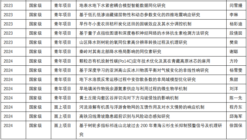
近年来科研项目

2021年以来,共承担国家重大重点项目5项,标志性项目连续4年获得突破

2021年以来,国家自然科学基金项目呈持续增长态势;2024年获批国家自然科学基金面青项目18项,全校并列第一;

2021年以来,获批国家自然科学基金共71项,横向150余项,科研累计到款约1.2亿元。