澳门pg官方电子平台地理学博士后科研流动站挂靠于澳门pg官方电子平台(/)。澳门pg官方电子平台办学历史悠久,1902年,陕西大学堂创办之时就设立了史地科。1937年,西安临时大学组建时设置了地理系。1992年,原地理系顺应科学发展与经济建设需求,更名为城市与资源学系。1996年,在原有环境地理和环境生态的基础上,吸收化学、化工等学科的教学和科研人员,建立了环境科学系。经过不断建设和发展,2009年10月,成立澳门pg官方电子平台。一个多世纪以来,澳门pg官方电子平台几代学人艰苦创业、薪火传承,为国家和西北地区的开发建设与人才培养做出了重要贡献。黄国璋、傅角今、夏开儒、王成组、陈宗兴等一批著名学者先后在这里执教。陆续培养出了中国科学院院士刘昌明、中国科学院院士崔鹏、第三世界科学院院士牛文元等一批著名学者和8000余名活跃在祖国建设各条战线上的优秀人才。
学院现有教职工123人,其中专职教师100人,正高级职称31人,副高级职称42人,博士生导师36人。其中,国家杰出青年科学基金获得者、百千万人才工程国家级人才入选者等国家级人才4人次,教育部“新世纪优秀人才支持计划”、省级教学名师等省部级人才16人次。
澳门pg官方电子平台地理学博士后科研流动站自2009年9月设站以来,先后有31名优秀博士进站工作和学习,目前在站博士后20人,师资博士后14人。本站历来重视博士后管理工作,大力吸引国内外优秀博士来澳门pg从事高水平教学科研工作,千方百计为进站人员提供良好的工作生活条件和学术环境。依托陕西省地表系统与环境承载力重点实验室、陕西省遥感与地理信息工程研究中心、国家林业和草原局陕西西安城市生态系统定位观测研究站、陕西省黄河研究院、陕西省重点科技创新团队(旱区流域水文—生态—经济过程与调控创新团队)、陕西省情研究院、澳门pg官方电子平台秦岭研究院、澳门pg官方电子平台地表系统与灾害研究院等省部级和校级科研平台与优势资源,积极为博士后人员搭建科研工作和学术交流平台,定期举办博士后学术沙龙,鼓励和支持博士后人员出国(境)访学,不断提升博士后人员科研创新能力和水平,助力博士后人员成长成才。近年来,我站博士后人员获得国家自然科学基金青年项目7项、中国博士后基金会“香江学者计划”奖励项目1项、中国博士后科学基金特别资助项目3项、中国博士后科学基金面上项目5项、陕西省自然科学基金项目1项、教育部人文社科青年基金项目1项,其他科研项目20余项。
现将我站2021年博士后人员招聘有关事项公告如下:
一、招聘对象
1. 具有良好的思想政治素质和道德修养,遵纪守法;
2. 具有扎实的理论基础和专业知识、较强的科研能力和水平,爱岗敬业;
3. 近三年内取得博士学位或即将毕业的应届博士研究生,身心健康,年龄在35周岁以下(含35周岁)。
二、招收类型与方向
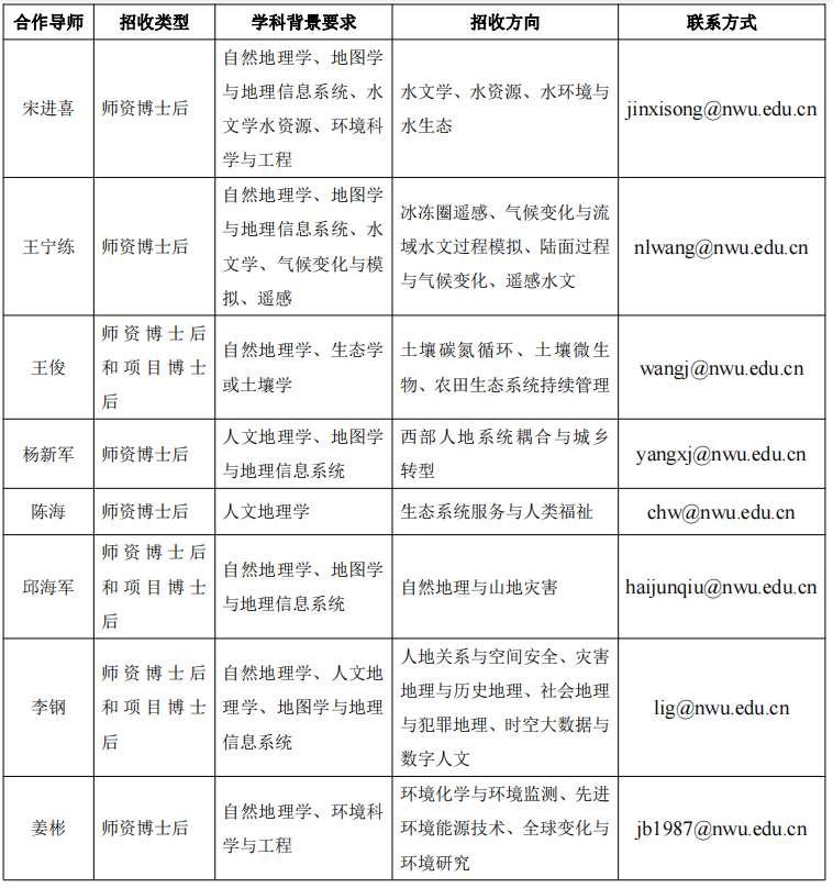
我站博士后合作导师、招收类型、学科背景要求、招收方向见下表。

三、薪酬待遇与发展保障
薪酬待遇、服务保障与职业发展等政策按照《澳门pg官方电子平台博士后振兴计划》等相关政策执行,详情可参考澳门pg官方电子平台人力资源部网站(https://rsc.nwu.edu.cn/);博士后人员在站期间,可根据研究课题情况参与有关国际合作研究与交流,参加国内外学术会议等。
四、招收程序
申请者请将个人简历发送至工作邮箱(wangyy@nwu.edu.cn),邮件主题请以“博士后应聘+意向导师+本人姓名”命名。本站将根据简历情况,通知初审合格者进行面试。博士后合作导师信息可在澳门pg官方电子平台网站(/)查询。
五、联系方式
联系人:王老师
地址:陕西省西安市长安区学府大道1号澳门pg官方电子平台
电话:029-88308428
E-mail:wangyy@nwu.edu.cn
澳门pg官方电子平台地理学博士后科研流动站
2021年3月25日